Stále více webů a e-shopů nasazuje AI chatboty natrénované na reálných datech z vlastního obsahu, případně s napojením na ceníky, produkty, produktové varianty a konfigurátory nebo specifikaci služeb pro okamžité poskytnutí informací svým zákazníkům. Náš vytvořený AI obchodní asistent s databázovou znalostí vašich produktů a služeb, napojený přes API na Google Gemini nebo ChatGPT s uloženou historií, je ideálním řešením pro Váš web i e-shop fungující na jakékoliv platformě.
Jak AI chatbot změní chování návštěvníků webu (a co z toho můžete získat vy)
Návštěvníci s největší pravděpodobností už nebudou procházet web tradičně stránku po stránce. Místo toho, pokud vědí, co potřebují, zeptají se napřímo, podobně jako v živé konverzaci:
- „Kolik stojí měsíční správa kampaní v Google Ads?“
- „Jak probíhá tvorba strategie PPC kampaní?“
- „Kolik stojí SEO / AIO audit a co vše zahrnuje?“
- “Jaký vhodný / kompatibilní produkt mi doporučíš pro vyřešení…”
- “Jaké jsou výhody Vašeho produktu?”
- “Poskytujete podporu/servis po celé ČR/EU?”
To, co dříve vyžadovalo minuty hledání, je nyní otázkou několika vteřin.
Co z toho plyne pro firmy?
- Zjednodušený kontakt s klientem – AI odpoví okamžitě a věcně (a někdy i vtipně 🙂) v režimu 24/7.
- Odpadá bariéra „musím si to všechno najít“.
- Větší šance, že se doptá a odešle poptávku nebo přímo objedná produkt.
- Zároveň zůstávají všechny důležité informace na webu – pro SEO i Google AI Overview a LLM systémy.
Obsah webu tedy neztrácí na důležitosti – dál ho čtou vyhledávače i AI nástroje. Ale pro návštěvníka je tu rychlejší a přirozenější cesta k informaci – přes odborného AI asistenta.

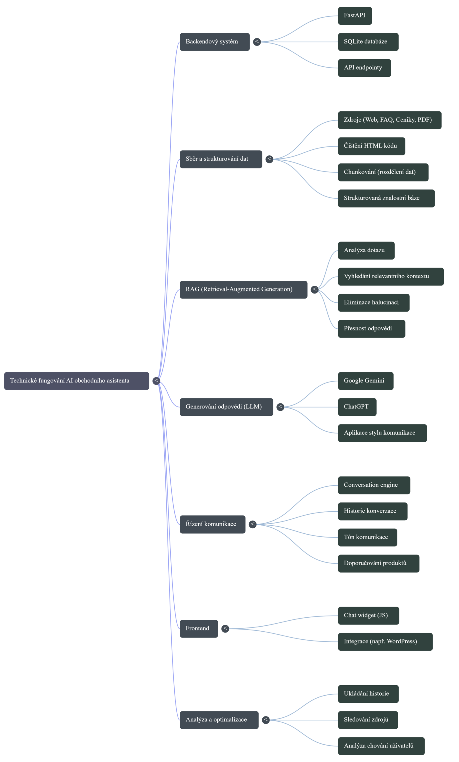
Jak obchodní AI poradce s RAG architekturou funguje technicky
Nejde jen o „chat okno“, ale o celý backendový systém s FastApi.
1. Sběr a strukturování dat (základ celé AI)
AI asistent neodpovídá „z hlavy“, ale z konkrétních dat:
- obsah webu (služby, články, FAQ)
- ceníky a varianty služeb
- produktová data (u e-shopu)
- případně externí dokumenty (PDF, Doc, audio/video)
Tato data se vyčistí od nepotřebného HTML kódu, rozdělí se na menší části (tzv. chunky) a uloží do databáze. Výsledkem je strukturovaná znalostní báze, ze které AI čerpá.
2. Vyhledání relevantního kontextu (RAG princip)
Při každém dotazu probíhá analýza dotazu uživatele, vyhledání nejrelevantnějších částí dat a sestavení kontextu pro odpověď. Tento přístup se nazývá Retrieval-Augmented Generation (RAG). Díky tomu si AI nevýmýšlí (nehalucinuje), odpovídá přesně z Vašich dat a drží obchodní i obsahový kontext.
3. Generování odpovědi (LLM vrstva)
Teprve potom přichází na řadu model Google Gemini nebo ChatGPT. Ten vezme dotaz + kontext, aplikuje definovaný styl a formu komunikace a vygeneruje odpověď podle Vašich vložených informací v databázi.
4. Řízení komunikace (logika asistenta)
Nad tím běží tzv. conversation engine, který hlídá historii konverzace, udržuje kontext (co uživatel řešil předtím), upravuje tón komunikace (např. obchodní vs. poradenský) a může doporučovat konkrétní služby nebo produkty. Tohle je klíčový rozdíl oproti běžným chatbotům.
5. Napojení na web (frontend + API)
Technicky se řešení skládá ze dvou částí:
- Frontend (na webu): Chat widget (JS) s uživatelským nastavením funkcí a pozice, napojený na API, běží např. ve WordPressu, Shoptetu a jakékoliv jiné platformě umožňující vložit uživatelský script.
- Backend (server): FastAPI / jiný backend, databáze (např. SQLite), napojení na AI modely, logika RAG, komunikace probíhá přes API endpointy (např.
/chat/message).
6. Ukládání historie a práce s daty
Každá konverzace se ukládá historie dotazů, odpovědi AI, případné zdroje. To umožňuje navázat na předchozí komunikaci, analyzovat chování uživatelů a optimalizovat obchodní proces

AI agentní automatizace – kam to celé směřuje?
S největší pravděpodobností dojde k výraznému posunu od pasivního klasického webu a e-shopu typu „proklik a čti“ ke konverzačnímu webu – aktivního obchodního nástroje s dotazy typu „zeptej se a jednej“.
To mění i způsob, jak uvažujeme o informační architektuře webu a UX. Stránky mají stále svou roli, ale AI chatbot může převzít hlavní roli v komunikaci a přinést rychlejší konverze za nejnižší možné náklady.
Shrnutí výhod odborných AI poradců:
Obchodně odborný AI asistent:
- Zrychluje cestu k získání přesné informace bez halucinací v režimu 24/7.
- Automatizuje obecnou i odbornou komunikaci podle nastavené volby komunikačního tónu a vložených podkladů uživatele.
- Zvyšuje konverze.
- Informace jsou stále na webu / e-shopu pro SEO / AIO výsledky.


Další AI asistenti a agenti Business Office
- Akviziční AI asistent Business Office
- Automatizovaná tvorba odborného obsahu pomocí AI agentů
- Firemní testy a vzdělávací materiály rychle, přesně a na míru vašim potřebám
- Kalkulačka úspor online – Business-Office.cz – AI Gemini
- Online AI obchodní chat asistent pro Váš web nebo e-shop
- SEO / AIO audit online pro rok 2026